独立开发者必收,移动端多端适配好烦?试试滴滴这套开源星河小程序框架,一键跑通 Android / iOS / 鸿蒙 / Web
滴滴开源星河小程序框架Dimina实现多端适配,支持Android/iOS/鸿蒙/Web平台。该框架采用小程序语法(WXML/WXSS/JS),可一键编译打包为独立App或嵌入现有应用,显著降低多端开发成本。核心优势包括:1)保留小程序开发体验;2)内置性能优化;3)提供清晰的接入文档和示例。基于Vue3的视图层和对标行业标准的架构,使其适合作为企业级小程序容器解决方案。开源社区友好,适合已有小程
嗨,我是小华同学,专注解锁高效工作与前沿AI工具!每日精选开源技术、实战技巧,助你省时50%、领先他人一步。👉免费订阅,与10万+技术人共享升级秘籍!

如果你手里已经有一堆小程序代码,或者正打算做一个“多端统一”的移动业务,却不想为 Android / iOS / 鸿蒙 / Web 各写一版,那这套滴滴开源的小程序框架可以帮你少掉很多重复劳动。
它叫 星河小程序 Dimina,本质就是:把你熟悉的小程序语法,打包成能跑在多端的“迷你应用系统”。

解决啥问题
它是滴滴开源的一套 跨端小程序开发框架,支持 Android、iOS、HarmonyOS 和 Web,用小程序语法写业务,再一键编译打包成各端可以跑的应用 / 模块。
它最主要解决的是:同一套小程序逻辑,既能独立打包成原生 App,也能作为模块嵌到现有 App 里,多端统一、成本可控。

功能亮点

核心功能
先说几个最硬核的点:
-
小程序语法直接用:照着小程序那一套来——WXML 模板、WXSS 样式、JavaScript 逻辑,不用重新学一门 DSL。
-
一套代码跑多端:编译后可以跑在 Android / iOS / Harmony / Web 四个平台,适合作为移动端跨平台框架来用。
-
支持嵌入和独立 App 两种形态:既可以把 Dimina 当成“App 里的一个小程序容器模块”,也能直接打包成独立原生 App,适合大厂和独立开发两种玩法。
-
底层做了性能优化:资源离线化、本地存储减少网络请求;逻辑与视图分离,用独立 JS 引擎避免主线程阻塞;WebView 预热做页面预加载,这些都直接帮你省了很多性能调优工作。
使用体验细节
再说几个用起来比较爽的小细节:
-
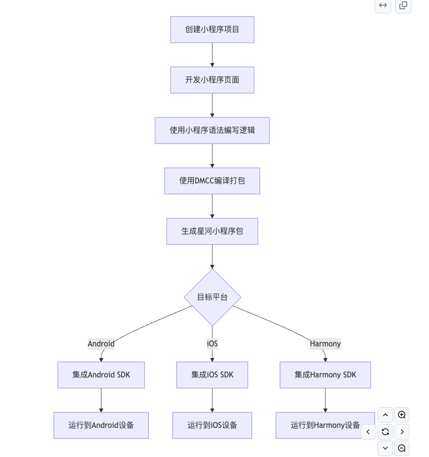
上手路径清晰:README 直接给你一条“创建项目 → 开发页面 → DMCC 编译打包 → 平台接入 → 调试发布”的流程,新人按步骤照做就能跑通 Demo。
-
开发体验接近微信小程序:语法和组件体系基本对齐小程序标准,已经覆盖了主要能力,你之前的小程序经验可以原样迁移过来。
-
多端 SDK 已拆好:Android / iOS / Harmony 各自有接入说明,只要在现有 App 里集成对应 SDK,就能加载 Dimina 小程序包。
-
文档和示例在线可看:官方在线 Demo 直接跑在 Web 上,方便先“云体验”一下再决定要不要真集成。
进阶玩法
如果你是喜欢折腾的那种人:
-
基于 Vue3 的视图层:Dimina 把小程序语法转成 Vue 语法,再用 Vue 组件体系做渲染,理论上你可以利用自己对 Vue 的理解来调优和扩展视图层。
-
遵循小程序标准化白皮书:对齐行业标准 + 微信小程序主要能力,未来有机会作为你自己的“标准小程序容器”,统一内部生态。
-
社区共建友好:Issues、Discussions 都开放,官方也明确欢迎补齐 API / 组件能力,对想参与大型开源基建的同学是个不错的入口。

总结
如果你是 移动端 / 小程序开发者,手里有现成小程序代码,或者团队准备搞自家小程序容器,Dimina 非常值得现在就拉个分支试一试;但如果你只是偶尔写个简单 H5 页面,现有前端框架其实也够用,可以先把这个项目名字记下来就好。
你要是已经在公司里尝试接入这套框架,欢迎在评论区聊聊你们的场景和踩坑心得,我也可以再帮你们拆一拆和别的跨端方案的对比。
项目地址
https://github.com/didi/dimina
更多推荐


所有评论(0)