电力行业AI智算中心与大模型融合创新方案:方案整体架构设计、典型案例、主流智算平台
电力行业AI智算中心方案摘要:本方案构建融合AI算力、存储网络及国产化平台的电力智能化基础设施,支持负荷预测、线路巡检等核心场景。采用昇腾/寒武纪芯片及分布式存储架构,通过分阶段投资实现经济性(预计年效益超5000万元),满足电力行业合规要求。典型案例验证了"数据-模型-应用"闭环价值,为新能源消纳和智能运维提供可复制的技术路径。(148字)
本方案系统性地提出了面向电力行业的AI智算中心与大模型融合架构,涵盖从底层硬件、网络存储、AI平台到行业应用的全栈能力。通过国产化适配、分阶段投资、典型场景验证等手段,确保项目的技术先进性、经济可行性与行业合规性,为电力行业的智能化转型提供了可落地、可复制的解决方案。
【IDC数据中心合集】700份IDC数据中心、超算中心、智算中心、数据机房、中心机房方案资料合集(PPT+WORD+PDF)


一、行业发展与趋势分析
1. 智算中心定义与定位
-
智算中心:以GPU/AI加速卡为主的智能算力基础设施,提供TaaS(TensorFlow as a Service)等任务式服务。
-
相比超算中心(科学计算)和云计算中心(通用算力),智算中心更强调算力、数据、算法的融合,服务于产业AI化与数字化转型。
2. 行业驱动力
-
ChatGPT等大模型爆发:推动AI技术商业化进程,微软等企业加速整合AI能力。
-
政策驱动:国家及地方政府推动智算中心建设,支持新能源、智慧能源等领域。
-
典型应用场景:智能客服、负荷预测、输电线路巡检、智慧能源等。
3. 电力行业核心场景
-
数据孤岛整合:通过大模型整合PMS、GIS、SCADA等多源数据。
-
新能源消纳:科学计算大模型提升光伏/风电出力预测精度,降低弃电率。
-
国产化适配:基于南瑞继保、华为昇腾、寒武纪等国产平台,适配电力行业特殊需求。







二、方案整体架构设计
1. 系统组成
-
通用计算、智能计算、高性能计算(HPC) 三大子系统。
-
高速网络(RoCE/IB)、全闪存存储、并行文件存储、信息安全子系统、融合管理平台。
2. 网络架构
-
分为业务/存储网络、管理网络、参数面网络、数据面网络。
-
参数面网络采用RoCE/IB实现AI加速卡高速互联,数据面网络实现智算与存储系统互联。
3. 平台能力
-
AI开发平台:支持数据清洗、增强、标注、模型训练、推理、部署。
-
国产化工具链:华为ModelArts、DataArts、MindSpore、PaddlePaddle等。
-
训练流程:数据收集 → 清洗标注 → 模型训练 → 压缩 → 部署。
4. 硬件选型
-
训练节点:昇腾910B、NVIDIA H100、寒武纪MLU370等。
-
推理节点:寒武纪MLU370-X8,支持宽温工作、热插拔。
-
存储方案:华为Dorado 8000全闪存、曙光ParaStor 500K分布式存储。
-
散热与可靠性:支持宽温工作、双电源冗余、MTTR < 30分钟。



















三、典型案例
1. 某高校HPC & AI数据中心
-
需求:整合分散算力,建设统一智算超算平台。
-
配置:A800、昇腾910B、曙光Z100L;超700PFLOPS算力、9PB存储。
-
价值:统一门户、无缝衔接训练与推理,支撑“双一流”建设。
2. 某区智算中心(车路协同)
-
算力配置:33000 vCPU、15 PFLOPS训练算力、56.7 PFLOPS推理算力、15PB存储。
-
应用:车路协同、全息路口、智能运维、仿真管理。
-
合规:等保三级认证,数据本地化存储。



四、主流智算平台介绍
1. 九天智算平台(中移动)
-
提供数据处理、自动建模、分布式训练、推理部署。
-
支持国产芯片(昇腾、寒武纪)、GPU虚拟化、多机多卡训练。
2. 讯飞星火大模型平台
-
支持中英文、多模态、代码生成、逻辑推理等能力。
-
提供全链条工具:数据清洗、预训练、微调、强化学习、模型评估。
3. 腾讯智算平台
-
TI平台内置行业大模型,支持精调与定制化。
-
数据标注平台TI-DataTruth、机器学习平台TI-ONE、TI-Matrix。
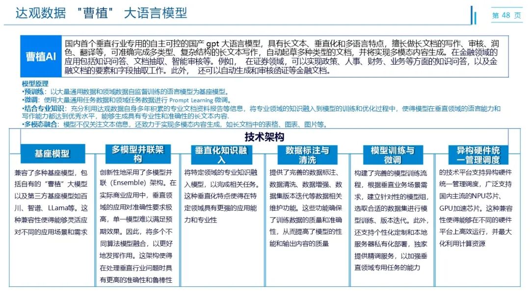
4. 达观数据“曹植”大模型
-
支持多模态、长文本生成、垂直领域知识融合。
-
兼容百川、智谱、LLama等基座模型。














五、项目优势与效益分析
1. 经济效益(以电力行业为例)
-
巡检成本节约:一期800万元,二期1500万元。
-
弃电率降低:直接收益一期3000万元,二期3000万元。
-
人工效率提升:一期500万元,二期1200万元。
2. 项目优势
-
定位清晰:构建“数据-模型-应用”闭环,支撑新型电力系统。
-
技术先进:详细参数设计,确保可落地性与先进性。
-
合规性强:满足电力行业等保、国密、电力监控等特殊要求。
-
投资可控:分阶段实施,建议申请省级新基建专项债。
-
可复制性:方案具备广泛推广价值。

更多推荐




所有评论(0)