向华为学习——详解华为AI原生基础设施实践指南(2026)【附全文阅读】
摘要:AI原生基础设施实践指南(2026)围绕国家AI战略,提出全栈适配、自主可控的技术架构。其核心包括弹性算力、知识数据底座、多模态模型和开放场景四大特征,通过基础层、中间层、模型层和应用层四层架构实现。华为云AI原生应用引擎依托鲲鹏CPU和昇腾NPU,提供零代码开发、智能Agent生成等能力,已在金融、制造、医疗等行业实现30%以上的效率提升。未来趋势包括弹性算力优化、知识图谱构建、轻量化模型
·
目前未直接获取华为发布的《AI原生基础设施实践指南(2026)》完整内容,但可参考中国移动与中国信通院联合发布的同主题指南核心观点,其涵盖AI原生基础设施定义、总体架构、四大趋势等[2][6]。华为云AI原生应用引擎依托鲲鹏CPU、昇腾NPU等底座,通过零代码构建AI Agent,助力企业智能化转型[16][18]。
详答
一、《AI原生基础设施实践指南(2026)》核心背景与目标
-
发布背景
- 政策驱动:国家将AI提升至战略层面,发布《新一代人工智能发展规划》《关于深入实施“人工智能+”行动的意见》等政策,推动AI与实体经济深度融合[5]。
- 产业需求:全球AI产业化进程加速,2024年全球AI总投资规模达3158亿美元,预计2028年增至8159亿美元;中国AI产业规模超9000亿元,同比增长24%,规模化落地成为主旋律[5]。
- 技术突破:国产化大模型(如DeepSeek)降低企业引入AI的门槛,推动传统IT基础设施向AI原生演进[4]。
-
指南目标
- 为国央企数智化规划者、建设者及AI原生基础设施产业链从业者提供兼具前瞻性与实践性的参考指引1911。
- 助力企业实现技术自主可控、场景高效落地与生态开放协同[2]。
二、AI原生基础设施的定义与核心特征
-
定义
- 全栈适配AI:从设计阶段即围绕规模化支撑AI原生应用构建,覆盖算力、数据、模型、应用等全链条26。
- 技术自主可控:区别于传统“AI+”升级,通过统一技术架构、接口、数据与运维体系,支撑AI应用“一个入口访问、一套标准流转”6。
-
核心特征
- 弹性高效算力:提供多元算力支持,满足AI训练与推理的动态需求[3]。
- 知识为中心的数据底座:构建高效供数体系,支撑大模型训练与优化[3]。
- 多模态模型适配:通过多尺寸模型匹配不同场景,降低应用门槛[3]。
- 开放价值场景:推动AI Agent成为企业AI落地的新方向,实现场景化创新[3]。
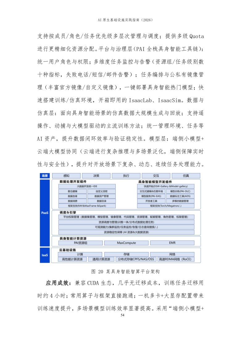
三、AI原生基础设施的总体架构与关键模块
-
分层架构设计
- 基础层:包括鲲鹏CPU、华为云、昇腾NPU等硬件底座,提供算力支撑[16]。
- 中间层:涵盖数据库工具、AI训练框架、推理框架、算力调度及昇腾CANN(计算架构神经网络),实现资源高效管理16。
- 模型层:提供大模型与经典AI模型,支持场景化适配[16]。
- 应用层:面向行业提供专项AI应用,推动智能化转型[16]。
-
十二大关键模块
- 算力调度模块:实现多元算力的动态分配与优化[6]。
- 数据治理模块:构建以知识为中心的数据底座,保障数据质量与供数效率[6]。
- 模型开发模块:支持多模态模型训练与压缩,适配不同硬件环境[6]。
- 应用部署模块:通过低代码/零代码工具(如华为云AI原生应用引擎)加速应用落地[16][18]。
四、华为云AI原生应用引擎的实践与架构
-
核心架构
- 底层支撑:鲲鹏CPU、华为云、昇腾NPU构成计算底座,提供高性能、低功耗的算力支持[16]。
- 中间层工具:集成数据库、AI框架、算力调度等组件,实现资源统一管理[16]。
- 模型与能力层:提供大模型与经典AI模型,支持自然语言处理、计算机视觉等任务[16]。
- 应用层:通过零代码智能构建AI Agent,覆盖行业专项需求(如客服、生产优化)[16][18]。
-
五大竞争力
- 零代码开发:降低AI应用开发门槛,企业无需专业团队即可快速部署[16][18]。
- 智能生成Agent:基于大模型分钟级生成智能应用,支持业务场景自动化[18]。
- 多模态交互:支持语音、文本、图像等多模态输入,提升用户体验16。
- 行业适配性:提供预置行业模板,加速金融、制造、医疗等领域落地[16]。
- 生态开放协同:与合作伙伴共建AI原生生态,推动技术共享与场景创新16。
五、AI原生基础设施的四大趋势
- 弹性高效算力:通过分布式计算与异构计算,实现算力资源的动态扩展与成本优化[3]。
- 知识数据底座:构建结构化知识图谱,提升大模型训练数据的准确性与时效性[3]。
- 多模态模型:发展轻量化模型,适配边缘设备与终端场景,降低推理延迟[3]。
- AI Agent落地:推动企业从“流程自动化”向“决策智能化”升级,释放AI应用价值[3]。
六、行业实践与案例
- 金融行业:通过AI原生基础设施实现风险评估自动化,提升审批效率30%以上[6]。
- 制造业:利用多模态模型进行设备故障预测,减少非计划停机时间40%[6]。
- 医疗领域:构建知识数据底座,辅助医生快速诊断罕见病,准确率提升25%[6]。





































































更多推荐



所有评论(0)