一、方案背景与核心价值

随着电瓶车的快速普及,蓝牙无感解锁、远程设防/解防等功能已成为提升用户体验的核心配置,其连通性稳定性直接决定产品口碑与使用安全性。但是,电瓶车蓝牙连接常面临跨系统适配差异、距离感应不准、回连失效等问题,影响用户骑行体验甚至带来安全隐患。

泽众软件(Alltesting)依托多年智能硬件测试项目积累,结合丰富的终端测试资源与专业测试经验,针对电瓶车行业硬件连通性场景,提供覆盖兼容性、功能性、稳定性、交互性的全维度测试服务,精准解决客户在测试能力、设备资源、场景覆盖上的核心痛点,保障电瓶车与智能设备(手机终端)的蓝牙交互流畅、可靠。

二、测试核心目标

本方案聚焦电瓶车蓝牙连接核心场景,通过系统性测试验证以下目标,确保功能符合设计要求与用户使用需求:

1、验证目标手机机型与电瓶车仪表设备通过蓝牙的正常连接能力,适配不同品牌和系统手机;

2、验证蓝牙连接成功后,电瓶车无感解锁/启动功能的正常启用;

3、验证三档无感距离设定下,设备远离/靠近电瓶车仪表时,解防、设防功能的精准触发;

4、验证蓝牙断开后(如超出距离、信号干扰),设备与电瓶车仪表的自动回连可靠性;

5、延伸验证蓝牙连接的稳定性、抗干扰性,适配电瓶车户外骑行的复杂使用场景。

三、测试范围

(一)测试对象

1、硬件设备
电瓶车仪表(含蓝牙模块)、待测试智能设备(手机);

2、软件系统
电瓶车仪表固件、手机端控制APP(若有)、手机操作系统。

(二)测试机型
 

1、安卓机型
安卓900+(包括小米、vivo、oppo、荣耀、联想、三星等品牌和不同得系统版本);

2、鸿蒙机型:
鸿蒙100+;

3、苹果机型
苹果100+;

(三)连接方式与核心功能
 

1、连接方式
蓝牙(重点验证BLE蓝牙,适配电瓶车低功耗需求);

2、核心功能
蓝牙配对与连接、无感功能启用、三档距离解防/设防、自动回连。

四、测试环境搭建

(一)硬件环境

(二)软件环境

1、手机系统
各测试机型对应稳定系统版本,关闭无关后台应用,仅保留测试所需APP;

2、调试工具
蓝牙调试助手、手机端日志采集工具、电瓶车仪表日志读取工具;

3、辅助软件
若有专属控制APP,安装待测试版本,清除历史缓存与连接记录。

(三)场景环境

1、标准环境
室内无风、无强电磁干扰,温度20-25℃,湿度40%-60%(基础功能验证);

2、干扰环境
户外开放区域(模拟骑行场景),周边存在WiFi、其他蓝牙设备(验证抗干扰性);

3、距离场景
空旷场地,按三档无感距离设定(如1m、3m、5m,需结合产品需求明确)划分测试区域。

五、核心测试用例设计

(一)蓝牙连接功能测试

(二)无感功能启用测试

(三)三档无感距离解防/设防测试

(四)自动回连功能测试

六、测试执行流程

1、测试准备阶段(1-2个工作日)
搭建测试环境,调试硬件设备与软件工具,确认测试机型系统稳定性,梳理测试用例并评审;

2、功能测试执行(3-5个工作日)
按测试用例逐一对蓝牙连接、无感功能、距离控制、自动回连进行测试,同步采集测试日志,记录测试结果;

3、缺陷管理阶段
对测试中发现的问题(如连接失败、触发延迟、跨档误触发)进行分级录入,跟踪开发修复进度,完成回归测试;

4、稳定性与兼容性验证(2-3个工作日)
在干扰、震动等场景下进行长时间稳定性测试,确认跨机型适配一致性;

5、测试总结阶段(1个工作日)
整理测试数据,生成测试报告,明确功能达标情况、遗留问题及优化建议。

七、Alltesting服务保障优势

1、资源保障
拥有全品类手机测试库(含目标机型及多版本系统),可快速搭建电瓶车专属测试场景,无需客户额外投入设备资源;

2、经验赋能
深耕智能硬件测试多年,熟悉电瓶车蓝牙连接核心痛点,可针对性设计边缘场景用例(如极端温度、强干扰),提升测试覆盖率;

3、专业能力
具备蓝牙协议分析、日志深度排查能力,可快速定位连接故障根源,为开发优化提供精准支撑;

4、高效交付
标准化测试流程结合灵活调配的测试团队,可按客户项目周期压缩测试时长,保障产品快速落地。

八、测试交付物

1、《电瓶车硬件连通性测试报告》
含测试概况、用例执行结果、缺陷统计、优化建议;

2、测试日志合集
蓝牙连接日志、仪表运行日志、缺陷复现日志;

3、测试用例文档(含执行结果标注)。

测试概述

测试内容

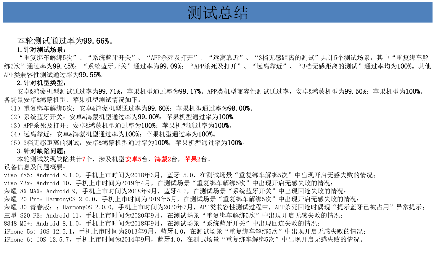
测试总结

测试结果

缺陷分析

推荐阅读:

泽众云真机发布App安全漏洞免费检测,快速获取安全测试报告

企业如何快速解决App兼容性测试问题

Logo

作为“人工智能6S店”的官方数字引擎,为AI开发者与企业提供一个覆盖软硬件全栈、一站式门户。

更多推荐