开源鸿蒙跨平台:Flutter 详情页
本项目包含仓库详情页(RepositoryDetailPage)和用户详情页(UserDetailPage)页面类型核心功能仓库详情页1. 复用仓库卡片展示基础信息;2. 展示仓库完整描述、语言、星标数等详细信息;4. 格式化展示时间类数据(最后更新时间)。用户详情页1. 加载并展示用户完整信息(头像、简介、公司 / 地址 / 邮箱等);2. 展示用户统计数据(仓库数、粉丝数、关注数);3. 分页
·
一、详情页功能概述
本项目包含仓库详情页(RepositoryDetailPage) 和用户详情页(UserDetailPage) 两大核心详情页,是承接列表页(仓库 / 用户列表)的关键页面,核心功能如下:
| 页面类型 | 核心功能 |
|---|---|
| 仓库详情页 | 1. 复用仓库卡片展示基础信息;2. 展示仓库完整描述、语言、星标数等详细信息;3. 提供 “打开仓库”“收藏仓库” 交互按钮;4. 格式化展示时间类数据(最后更新时间)。 |
| 用户详情页 | 1. 加载并展示用户完整信息(头像、简介、公司 / 地址 / 邮箱等);2. 展示用户统计数据(仓库数、粉丝数、关注数);3. 分页加载用户公开仓库列表;4. 提供 “关注用户”“访问主页” 交互按钮;5. 支持刷新用户信息和仓库列表。 |



二、详情页组织架构
2.1 核心文件结构
详情页的实现依赖 “模型层 - 网络层 - 视图层 - 控制层” 的分层架构,核心文件清单如下:
lib/
├── core/
│ ├── models/
│ │ ├── gitcode_repository.dart # 仓库数据模型(解析接口返回数据)
│ │ └── gitcode_user.dart # 用户数据模型(解析接口返回数据)
│ └── api_client.dart # 网络请求封装(获取详情/仓库列表数据)
├── controllers/
│ └── pagination_controller.dart # 分页控制器(用户详情页仓库分页)
├── widgets/
│ └── repository_card.dart # 仓库卡片组件(详情页复用)
└── pages/
├── repository_detail_page.dart # 仓库详情页(静态展示)
└── user_detail_page.dart # 用户详情页(动态加载+分页)
2.2 组件组织架构图

架构说明:
- 视图层(详情页)依赖网络层获取数据,依赖模型层解析数据;
- 仓库卡片组件被详情页复用,减少代码冗余;
- 用户详情页额外依赖分页控制器实现仓库列表的分页加载;
- 所有数据最终来源于 GitCode 开放 API,由 ApiClient 封装请求逻辑。
三、详情页核心流程
3.1 仓库详情页执行流程
仓库详情页为无状态组件(StatelessWidget),数据由列表页传入,无需主动请求接口,流程如下:

关键特点:
- 数据单向传递:列表页的
Repository对象通过构造函数传入详情页; - 无状态:页面内容仅依赖传入的
Repository对象,无动态加载 / 状态变更。
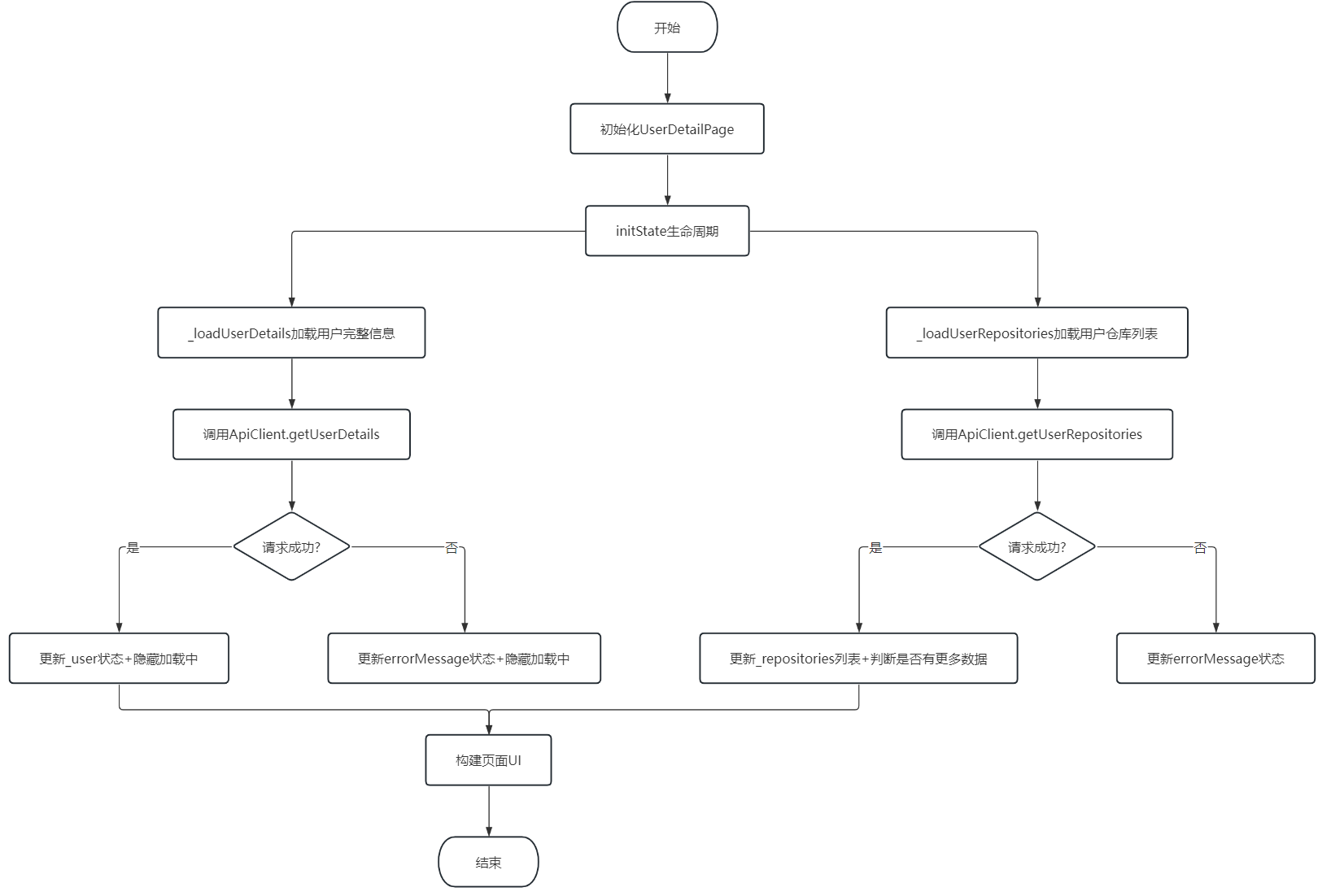
3.2 用户详情页执行流程
用户详情页为有状态组件(StatefulWidget),需主动请求接口加载数据,且支持分页加载仓库,流程如下:

关键特点:
- 生命周期驱动:通过
initState初始化数据加载; - 状态管理:通过
setState更新页面状态(加载中、数据、错误信息); - 分页逻辑:通过
_currentRepoPage和_hasMoreRepos控制分页加载。
四、核心代码解析
4.1 仓库详情页(RepositoryDetailPage)
4.1.1 核心结构
class RepositoryDetailPage extends StatelessWidget {
final GitCodeRepository repository; // 接收列表页传入的仓库对象
// ...构造函数
@override
Widget build(BuildContext context) {
return Scaffold(
appBar: AppBar(title: Text(repository.fullName)),
body: SingleChildScrollView( // 解决内容溢出问题
child: Column(
children: [
RepositoryCard(repository: repository), // 复用仓库卡片
Padding(
padding: const EdgeInsets.all(16.0),
child: Column(
children: [
// 详细信息展示
_buildInfoItem('语言', repository.language ?? '未知'),
_buildInfoItem('星标数', '${repository.stargazersCount}'),
// 操作按钮
Row(
children: [
ElevatedButton.icon(onPressed: () {}, icon: Icon(Icons.open_in_new), label: Text('打开仓库')),
OutlinedButton.icon(onPressed: () {}, icon: Icon(Icons.star_border), label: Text('收藏')),
],
)
],
),
)
],
),
),
);
}
// 封装信息项组件,减少重复代码
Widget _buildInfoItem(String label, String value) {
return Padding(
padding: const EdgeInsets.symmetric(vertical: 8.0),
child: Row(
children: [
SizedBox(width: 80, child: Text(label)),
Expanded(child: Text(value)),
],
),
);
}
}
4.1.2 关键知识点
- 组件复用:直接复用
RepositoryCard展示基础信息,避免重复开发; - SingleChildScrollView:解决长内容(如长描述)的页面溢出问题;
- 封装辅助方法:
_buildInfoItem封装信息行样式,提升代码可读性。
4.2 用户详情页(UserDetailPage)
4.2.1 状态管理
class _UserDetailPageState extends State<UserDetailPage> {
late GitCodeUser _user; // 存储用户完整信息
final GitCodeApiClient _apiClient = GitCodeApiClient(); // 网络请求实例
bool _isLoading = true; // 整体加载状态
bool _loadingRepos = false; // 仓库加载状态
String? _errorMessage; // 错误信息
List<GitCodeRepository> _repositories = []; // 用户仓库列表
int _currentRepoPage = 1; // 当前仓库分页页码
bool _hasMoreRepos = true; // 是否有更多仓库数据
}
4.2.2 初始化数据加载
@override
void initState() {
super.initState();
_user = widget.initialUser; // 接收列表页传入的初始用户对象
_loadUserDetails(); // 加载完整用户信息
_loadUserRepositories(); // 加载用户仓库列表
}
// 加载用户完整信息
Future<void> _loadUserDetails() async {
try {
final detailedUser = await _apiClient.getUserDetails(_user.login);
setState(() {
_user = detailedUser; // 更新用户信息
_isLoading = false; // 隐藏加载中
});
} catch (e) {
setState(() {
_errorMessage = e.toString(); // 记录错误
_isLoading = false;
});
}
}
4.2.3 分页加载仓库列表
Future<void> _loadUserRepositories({bool refresh = false}) async {
if (_loadingRepos) return; // 防止重复加载
if (refresh) { // 刷新:重置分页状态
_currentRepoPage = 1;
_hasMoreRepos = true;
_repositories.clear();
}
if (!_hasMoreRepos && !refresh) return; // 无更多数据则返回
setState(() => _loadingRepos = true); // 标记加载中
try {
final newRepos = await _apiClient.getUserRepositories(
username: _user.login,
page: _currentRepoPage,
perPage: 10,
);
setState(() {
if (refresh) _repositories = newRepos;
else _repositories.addAll(newRepos);
_hasMoreRepos = newRepos.length >= 10; // 判断是否有更多数据
if (_hasMoreRepos) _currentRepoPage++; // 页码自增
_loadingRepos = false;
});
} catch (e) {
setState(() {
_errorMessage = e.toString();
_loadingRepos = false;
});
}
}
4.2.4 UI 渲染逻辑
@override
Widget build(BuildContext context) {
return Scaffold(
appBar: AppBar(
title: Text(_user.login),
actions: [IconButton(icon: Icon(Icons.refresh), onPressed: () {
// 刷新逻辑:重新加载用户信息和仓库列表
setState(() {
_isLoading = true;
_errorMessage = null;
});
_loadUserDetails();
_loadUserRepositories(refresh: true);
})],
),
body: _isLoading
? const Center(child: CircularProgressIndicator()) // 加载中
: _buildContent(), // 渲染内容
);
}
// 构建核心内容
Widget _buildContent() {
return SingleChildScrollView(
child: Column(
children: [
// 用户信息卡片(头像、用户名、类型等)
Container(
padding: const EdgeInsets.all(20),
child: Column(
children: [
CircleAvatar(backgroundImage: NetworkImage(_user.avatarUrl), radius: 60),
Text(_user.login, style: TextStyle(fontSize: 24, fontWeight: FontWeight.bold)),
// ...其他信息
],
),
),
// 错误提示
if (_errorMessage != null) Container(child: Text(_errorMessage!, style: TextStyle(color: Colors.red))),
// 统计信息卡片(仓库数、粉丝数等)
Card(child: Row(children: [_buildStatItem('仓库', '${_user.publicRepos}'), ...])),
// 仓库列表
..._repositories.map((repo) => RepositoryCard(repository: repo)).toList(),
// 加载更多按钮
if (_hasMoreRepos && !_loadingRepos)
ElevatedButton(onPressed: () => _loadUserRepositories(), child: Text('加载更多仓库')),
],
),
);
}
五、关键技术点总结
| 技术点 | 应用场景 | 核心价值 |
|---|---|---|
| 无状态 / 有状态组件 | 仓库详情页(Stateless)、用户详情页(Stateful) | 静态展示用无状态,动态加载用有状态,减少不必要的状态管理 |
| 组件复用 | 仓库卡片在列表页 / 详情页复用 | 降低代码冗余,统一 UI 样式 |
| 异步处理(Future/async/await) | 网络请求、分页加载 | 优雅处理异步操作,避免回调地狱 |
| 状态更新(setState) | 加载状态、数据、错误信息更新 | 驱动 UI 重新渲染,展示最新状态 |
| 分页逻辑设计 | 用户仓库列表加载 | 避免一次性加载大量数据,提升性能和用户体验 |
| 数据模型解析(fromJson) | 接口返回数据转模型对象 | 类型安全,避免直接操作 Map 导致的错误 |
| 异常捕获 | 网络请求失败处理 | 防止程序崩溃,提升用户体验(展示错误信息) |
六、扩展与优化建议
- 交互逻辑落地:当前 “收藏仓库”“关注用户” 仅展示 SnackBar,可对接
ApiClient的starRepository/followUser方法,实现真实交互; - 加载状态优化:添加骨架屏(Skeleton),替代简单的 CircularProgressIndicator,提升视觉体验;
- 缓存优化:对用户详情、仓库详情添加本地缓存,避免重复请求;
- 错误重试:在错误提示区域添加 “重试” 按钮,方便用户重新加载数据;
- 分页控制器复用:用户详情页的分页逻辑可复用
pagination_controller.dart,减少重复代码。
欢迎加入开源鸿蒙跨平台社区:https://openharmonycrossplatform.csdn.net
更多推荐





所有评论(0)