基于鸿蒙(HarmonyOS)系统的 GPS 数据采集 APP 设计与实现方案
GPS 定位是现代移动设备中核心能力之一,可用于导航、轨迹采集、位置打卡、对外接口上传等多种 LBS(Location-Based Service)业务。鸿蒙系统作为华为自主生态操作系统,在位置服务和权限管理上也提供了完善 API 支持,开发者可方便实现精准位置获取与持续定位等功能。✔ 实现 GPS 定位数据的实时采集,包括经纬度、速度、海拔、定位精度等;使用本地数据存储(Preferences/
基于鸿蒙(HarmonyOS)系统的 GPS 数据采集 APP 设计与实现方案
一、项目背景与应用场景
GPS 定位是现代移动设备中核心能力之一,可用于导航、轨迹采集、位置打卡、对外接口上传等多种 LBS(Location-Based Service)业务。鸿蒙系统作为华为自主生态操作系统,在位置服务和权限管理上也提供了完善 API 支持,开发者可方便实现精准位置获取与持续定位等功能。
二、设计目标
本 GPS 数据采集 APP 的主要目标如下:
✔ 实现 GPS 定位数据的实时采集,包括经纬度、速度、海拔、定位精度等;
✔ 支持动态持续定位,并在前后台场景正常运行;
✔ 进行本地存储,支持导出为 CSV/JSON 格式;
✔ UI 清晰简洁,定位数据实时展示、轨迹回放等。
三、APP框架与设计

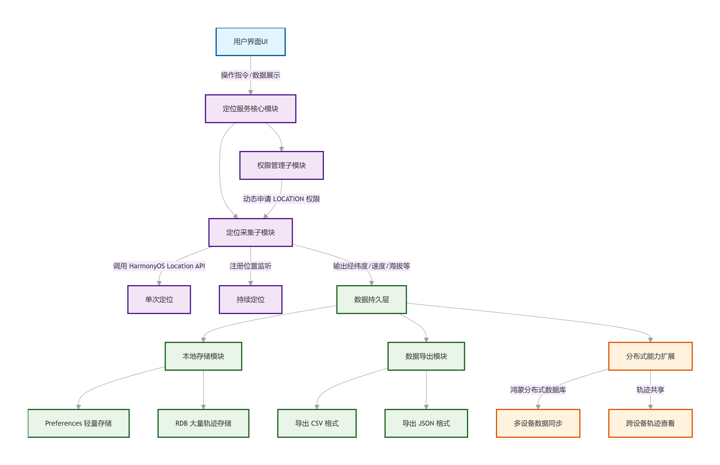
3.1 核心架构模块
-
位置采集模块
利用 HarmonyOS 提供的位置服务 API,实时获取定位信息并监听变化。 -
权限管理模块
动态申请运行定位权限(精确位置)。 -
数据存储与导出
使用本地数据存储(Preferences/RDB)缓存轨迹记录,支持导出。 -
UI 展示与交互
实时数据显示、轨迹展示、操作按钮等。 -
分布式能力扩展
可选,可同步其它鸿蒙设备数据。
3.2 APP界面

四、核心功能与实现
4.1 权限管理
在鸿蒙应用中,获取定位前必须申请用户授权,否则无法获取 GPS 信息。
声明权限(module.json5)
{
"module": {
"requestPermissions": [
{
"name": "ohos.permission.LOCATION",
"reason": "GPS 定位信息采集"
}
]
}
}
动态请求权限示例
import { PermissionHelper } from '@ohos.permission';
async function requestLocationPermission() {
const granted = await PermissionHelper.requestPermissionsFromUser([
PermissionHelper.PERMISSION_ACCESS_FINE_LOCATION
]);
if (granted) {
console.log("Location permission granted");
startLocation();
} else {
console.log("Permission denied");
}
}
requestLocationPermission();
4.2 获取 GPS 定位数据
鸿蒙位置服务提供 Location API,可获取设备地理信息。
import { Location } from '@ohos.location';
async function getCurrentLocation() {
const loc = await Location.create();
const locationData = await loc.getLocation();
console.log(`Lat: ${locationData.latitude}`);
console.log(`Lon: ${locationData.longitude}`);
console.log(`Speed: ${locationData.speed}`);
console.log(`Accuracy: ${locationData.accuracy}`);
}
4.3 实时持续定位
async function startContinuousLocation() {
const loc = await Location.create();
// 注册持续定位监听
loc.startLocationUpdates();
loc.on('location', (data) => {
console.log(`实时定位:${data.latitude}, ${data.longitude}`);
saveLocation(data);
});
}
4.4 数据存储(简单实现)
使用 Preferences 存储轨迹点列表:
import preferences from '@ohos.data.preferences';
let pref = await preferences.getPreferences(context, "gps_records");
async function saveLocation(location) {
let listJson = await pref.get('gpsList', '[]');
let list = JSON.parse(listJson);
list.push(location);
await pref.put('gpsList', JSON.stringify(list));
await pref.flush();
}
读取历史数据:
async function loadHistory() {
let data = await pref.get('gpsList', '[]');
return JSON.parse(data);
}
4.5 导出 GPS 数据
将定位数据导出为 CSV 便于后续分析:
function exportCsv(records) {
let header = 'lat,lon,accuracy,speed,alt,timestamp\n';
return header + records.map(r =>
`${r.latitude},${r.longitude},${r.accuracy},${r.speed},${r.altitude},${r.timestamp}`
).join('\n');
}
4.6 用户界面(简化示例)
使用 ArkUI Stage 模式:
@Entry
@Component
struct MainPage {
@State gpsText: string = '';
build() {
Column() {
Text(this.gpsText).fontSize(20).padding(10)
Button("开始采集").onClick(() => requestLocationPermission())
Button("停止采集").onClick(() => stopLocation())
Button("导出数据").onClick(() => exportData())
}
}
}
五、开发要点与注意事项
✅ 权限优先处理
必须先动态申请定位权限后再调用 Location API。
✅ 后台持续定位与耗电管理
持续定位可能耗电,可采用后台服务策略或降低采集频率。
✅ 数据存储策略
对于大量轨迹点建议采用 RDB 替代 Preferences;提高查询效率。
✅ 坐标系统注意
GPS 默认使用 WGS-84 坐标,某些地图可能需要转换。
六、可选扩展
📍 使用 HMS Location Kit 提供增强定位能力(融合 GPS/Wi-Fi/基站)以提高精度与稳定性;
📍 结合 Petal Maps 展示实时轨迹与历史轨迹;
📍 利用鸿蒙分布式数据库在多设备同步轨迹数据;
更多推荐




所有评论(0)