一、什么是小智AI智能音箱

小智AI智能音箱本质上是一个集成了人工智能语音助手的智能硬件终端。它不再是一个简单的播放设备,而是一个通过语音进行交互的家庭智能中枢。

核心功能:通过“唤醒词”(如“小智小智”、“小爱同学”、“天猫精灵”)激活,接收用户的语音指令,完成各种任务。

存在形式:通常是音箱形态,但也可能集成在智能屏、智能中控等其他设备中。

二、小智是如何工作的

要深入理解小智,我们需要拆解其背后的技术栈。一次完整的语音交互流程涉及多个复杂的技术环节:

1. 语音唤醒

技术:始终在线的低功耗语音识别芯片。它会持续监听环境声音,但只对特定的“唤醒词”做出反应,以保护隐私和节省电量。

示例:您说“小智小智”,设备被激活,准备接收后续指令。

2. 语音采集与前端处理

技术:麦克风阵列。多个麦克风通过波束成形​ 技术,像手电筒一样聚焦声源,增强您说话方向的声音,同时抑制其他方向的噪音和回声。

3. 语音识别

技术:自动语音识别。将您说的声音信号(模拟信号)转换成计算机可以理解的文本(数字信号)。这背后是复杂的声学模型和语言模型。

4. 自然语言理解

技术:这是AI的核心。系统需要理解您文本指令的意图​ 和关键信息。

  • 示例:您说“播放周杰伦的七里香”。
  • 意图识别:用户想要“播放音乐”。
  • 槽位填充:艺术家=周杰伦,歌曲名=七里香。
5. 服务分发与决策

技术:对话管理系统。根据NLU的结果,将任务分发给相应的“技能”或“服务”。

示例:调用音乐服务(如QQ音乐、酷狗)的API来搜索并播放《七里香》。

6. 语音合成

技术:文本转语音。将系统要回答的文本(如“好的,马上为您播放”)转换成自然、流畅的语音。现在的TTS技术已经非常逼真,接近真人。

7. 设备联动

技术:物联网协议。当您说“小智,打开客厅的灯”,音箱会通过Wi-Fi、蓝牙Mesh或Zigbee等协议,将指令发送给智能灯泡。

三、项目简介

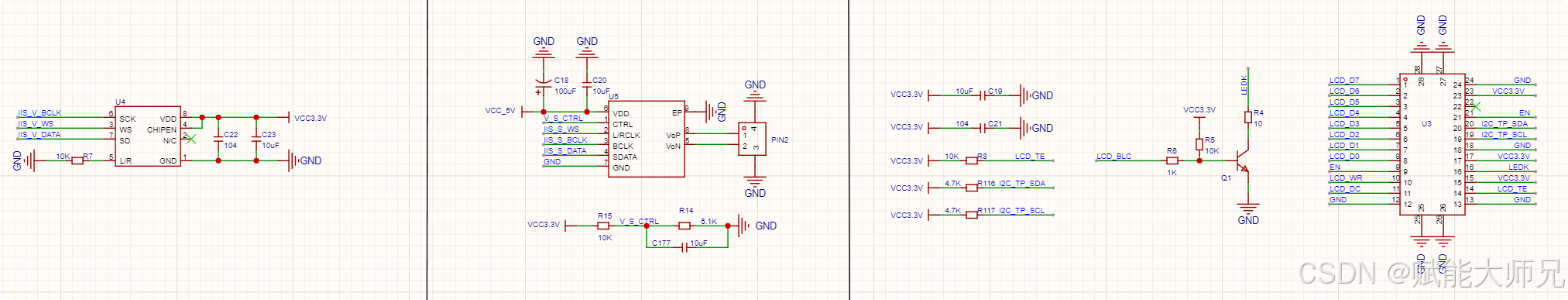
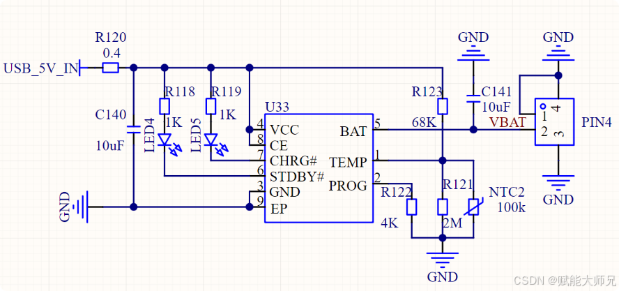
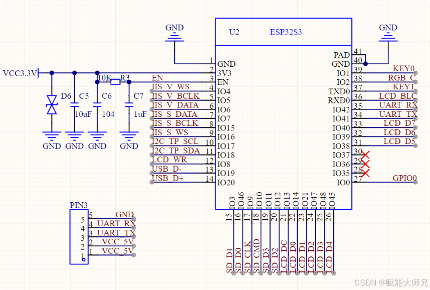
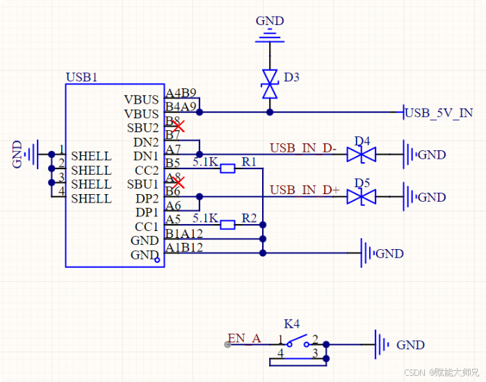
本项目是基于ESP32S3芯片实现的小智AI智能音箱项目,通过MSM261S4030H0R数字麦克风采集音频数据传入ESP32S3N16R8本地AI实现语音唤醒,唤醒后通过WIFI将数据发送到服务器端,实现AI语音实时对话,其中有使用TP4056作为锂电池充电,升压芯片使用RY3715,实现锂电池电压升压到5V,通过电源切换电路实现USB输入的5V与电池升压的5V实现切换,5V系统实现功放供电和RGB灯供电,通过LDO实现3.3V电压转换,转换3.3V的电压给ESP32供电和LCD供电。

软件功能:

新屏幕支持:增加了对一款特定型号(NV303B)的1.83寸触摸屏的驱动。

灯光控制:增加了控制12颗RGB灯的功能。

SD卡支持:现在可以读取SD卡。

动态表情包:交互时能显示动画。动画资源来自SD卡,通过改进原有逻辑,实现了从显示静态图片到显示动态表情包的升级。

新字体:交互时使用特定的“阿里巴巴普惠体”进行文字显示。

新设置界面:新增了一个系统设置菜单,包含以下功能:

  • WIFI管理:可查看当前WIFI信息,并有重置按钮以连接新网络。
  • 电源管理:可实现软件关机(低功耗模式),按键可唤醒。
  • 系统设置:可调节屏幕亮度、切换网络模式(4G/WIFI)、进行本地在线升级(OTA)。
  • 设备信息:增加了设备描述信息。

四、项目参数

  • 本设计采用TP4056作为充电IC,可以对锂电池充电;
  • 使用RY3715实现锂电池电压升压到5V电压;
  • MSM261S4030H0R 数字麦克风作为音频输入, NS4168作为音频输出;
  • 1.83寸手表触摸屏幕作为整体显示交互;
  • 主控使用乐鑫ESP32S3N16R8模块,有16M flash 8M RAM资源。

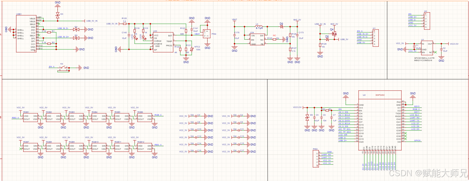
五、原理图设计

1、电源树设计

硬件电源树首先经过type-C 输入的5V电压,默认type-c输入5V,5V给TP4056给锂电池充电,同时锂电池通过升压电路将电压升到5V,通过电源转换电路实现5V输出,当有USB插入时候,5V电源自动切换到USB5V电源路径,当USB电源断开时候实现锂电池升压5V输出,两路电源切换,在切换时候整个系统不会断电;5V电压通过LDO线性稳压实现3.3V输出,3.3V电源分别给主控ESP32、SD卡、数字麦克风和屏幕供电,此外5V还直接给功放和RGB灯供电。

2、供电部分介绍


1、type-c输入说明
type-c CC1、CC2默认下拉5.1K电阻,满足PD、QC、AFC、SCP等协议的充电头默认会输出5V,USB DP、DN默认加入ESD静电保护,避免静电通过type-c金属传导到DP、DN从而损坏主控芯片,5V电源默认也加入静电防护。此外电源小板上有一个复位按键,方便调试处理
2、TP4056锂电池充电


锂电池充电电路使用经典线性充电芯片TP4056,其中加入NTC保护,NTC使用的100K(B值3950),其中R12作为充电限流电阻,根据TP4056数据手册提供的值默认4K,可提供最大300ma的电流,则个电阻值可以根据不同电池规格来选择,Mag-AI使用的503040 600mah的电池,电池最大充电倍率0.5C,即是最大充电电流0.3A,因为选择4K电阻作为锂电池充电限流电阻,这里可不能乱选,充电电流大于电池的最大充电倍率可能会有风险。
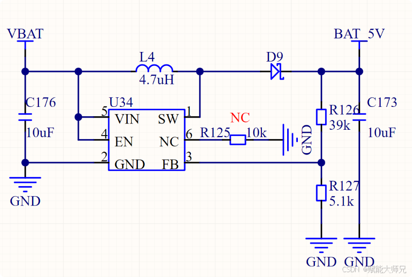
3、RY3715升压电路

这里使用的升压芯片是RY3715,根据参考数据手册绘制电路即可,注意:R125这里是NC的,默认不焊接,预留可以适配更多的升压芯片。
4、电源自动切换电路

这里使用电源自动切换电路,可以实现USB 5V和升压电路的5V实现自动切换,当USB_5V_IN没有输入电压时,通过R128对地实现PMOS Q4的导通,从而实现BAT_5V的输出,当USB_5V_IN输入5V时候,PMOS Q4关断,USB_5V_IN通过二极管D8到达USB_5V。

5、LDO电路

使用ME6211LDO,最大可以显示500ma的输出,整体esp32、屏幕、sd卡整体的电流不是特别打,目前使用一颗ldo可以满足3.3V电压供给。
6、ESP32S3

在集成 Octal SPIPSRAM(即内置芯片为 ESP32-S3R8 或 ESP32-S3R16V)的模组中,管脚 IO35、IO36、IO37 已连接至模组内部集成的 Octal SPI PSRAM,不可用于其他功能。
电源部分加上一个ESD做保护功能。

六、结构部分

结构说明:外壳采用防滑纹路设计,底部有4个防滑垫片,可以放置与桌面而不出现打滑情况,屏幕镶嵌与前外壳,美观而有不会出现平置出现划痕,后盖使用响枪加下螺丝锁住,螺丝不外露同时能卡住后外壳,整体简洁美观。
电池规格:503040-600mAh
导光柱规格:透明有机玻璃棒 亚克力实心圆棒直径2mm

七、固件验证

固件下载配置

八、挑战与未来发展趋势

当前挑战:

  • 隐私安全:始终在线的麦克风引发隐私担忧。
  • 交互深度:多数交互仍是单轮指令,复杂的多轮对话和理解上下文能力仍有待提升。
  • “人工智障”时刻:在噪音环境或复杂指令下,误识别和误触发时有发生。

未来趋势:

  • 屏幕化与多模态交互:带屏智能音箱(智能屏)成为主流,结合语音、触摸和视觉反馈,体验更丰富。
  • 更具情感和个性的交互:AI的声音和回应将更拟人化,具备记忆和情感感知能力。
  • 真正的主动智能:从“你问我答”变为“主动服务”。例如,检测到您起床,主动播报天气和今日日程,并询问是否要煮咖啡。
  • 深度融合大语言模型:集成类似ChatGPT的大模型后,小智将不再仅仅是“工具”,而是能进行开放域对话、创作内容、提供深度见解的“伙伴”。

九、总结

小智AI智能音箱远不止一个能说话的喇叭。它是一个技术密集的产物,融合了语音技术、人工智能和物联网;它是一个家庭场景的智能中枢,重新定义了人与环境的交互方式;它更是一个战略性的生态入口,背后是科技巨头对未来智能生活的布局。

Logo

作为“人工智能6S店”的官方数字引擎,为AI开发者与企业提供一个覆盖软硬件全栈、一站式门户。

更多推荐