Triton - Ascend算子调试工具实战:从精准定位到性能极致
本文深入解析Triton在昇腾AI处理器上的完整调试工具链,涵盖内置调试算子Ascend Debugger硬件级调试性能剖析工具等核心组件。通过内存对齐性调试、原子操作问题定位、性能瓶颈分析等实战案例,展示如何系统化定位和修复算子缺陷。文章包含基于真实项目的调试流程、性能分析数据和优化效果对比,为AI开发者提供从问题发现到性能优化的完整解决方案。基于多年实战经验,分享独特调试见解,帮助读者掌握高效
目录
摘要
本文深入解析Triton在昇腾AI处理器上的完整调试工具链,涵盖内置调试算子、Ascend Debugger硬件级调试、性能剖析工具等核心组件。通过内存对齐性调试、原子操作问题定位、性能瓶颈分析等实战案例,展示如何系统化定位和修复算子缺陷。文章包含基于真实项目的调试流程、性能分析数据和优化效果对比,为AI开发者提供从问题发现到性能优化的完整解决方案。基于多年实战经验,分享独特调试见解,帮助读者掌握高效调试的关键技能。
1 引言:为什么Triton算子调试如此关键?
在AI计算飞速发展的今天,华为昇腾AI处理器已成为深度学习训练和推理的重要算力基石。OpenAI推出的Triton语言以其"Python语法、接近CUDA性能"的特性,显著降低了NPU算子的开发门槛。然而,"能运行"只是第一步,"跑得快、无Bug"才是最终目标。
基于我多年在昇腾算子开发的经验,Triton调试的复杂性主要来源于三个层面:硬件抽象差异、编译链复杂性和运行时环境不确定性。与传统的Ascend C直接操控硬件方式不同,Triton通过多层抽象(MLIR、AscendNPU IR)将Python代码转换为NPU指令,这一过程虽然提升了开发效率,但也增加了调试的难度。
核心挑战在于:如何在不直接操控硬件细节的情况下,精准定位性能瓶颈和逻辑错误?本文将围绕这一核心问题,展开全方位的调试技巧解析,分享从基础调试到高级性能优化的完整方法论。
2 Triton调试工具链全景解析
2.1 Triton内置调试算子
Triton提供了一组专门的调试算子,可以在不同阶段输出关键信息,这是最直接有效的调试手段。
import torch
import torch_npu
import triton
import triton.language as tl
@triton.jit
def debug_add_kernel(
x_ptr, y_ptr, output_ptr, n_elements,
BLOCK_SIZE: tl.constexpr
):
# 编译时打印BLOCK_SIZE值
tl.static_print(f"BLOCK_SIZE: {BLOCK_SIZE}") # 编译期输出
pid = tl.program_id(axis=0)
# 设备端运行时打印 - 仅打印特定pid避免信息过载
if pid == 0:
tl.device_print("Processing PID: ", pid) # 运行时输出
block_start = pid * BLOCK_SIZE
offsets = block_start + tl.arange(0, BLOCK_SIZE)
mask = offsets < n_elements
# 编译时断言BLOCK_SIZE有效性
tl.static_assert(BLOCK_SIZE >= 64, "BLOCK_SIZE太小会影响性能")
x = tl.load(x_ptr + offsets, mask=mask)
y = tl.load(y_ptr + offsets, mask=mask)
# 设备端运行时断言
tl.device_assert(tl.all(x == x), "检测到NaN值") # NaN检查
output = x + y
tl.store(output_ptr + offsets, output, mask=mask)
def test_debug_ops():
"""测试调试算子的使用"""
size = 1024
x = torch.rand(size, device='npu', dtype=torch.float32).contiguous()
y = torch.rand(size, device='npu', dtype=torch.float32).contiguous()
output = torch.empty_like(x)
print("开始调试算子测试")
debug_add_kernel[(triton.cdiv(size, 128),)](x, y, output, size, BLOCK_SIZE=128)
print("调试算子测试完成")
return output
代码1:Triton调试算子的完整使用示例。static_print用于编译时输出,device_print用于运行时调试。
实战技巧:在实际项目中,我通常采用分阶段调试策略:
-
编译期调试:使用
tl.static_print和tl.static_assert验证元参数 -
运行时基础调试:在关键路径添加有限的
tl.device_print输出 -
运行时深度调试:使用条件判断限制输出范围,避免数据过载
2.2 Ascend Debugger硬件级调试
对于复杂的硬件相关问题,Ascend Debugger提供了硬件级的断点调试能力,可以查看寄存器状态、内存数据等。
# 编译带调试信息的算子
ascend-gcc -g add_kernel.cu add_host.c -o add_debug -lascend_c_runtime
# 启动Ascend Debugger
ascend-debugger ./add_debug
# 在debugger中设置断点和检查状态
(ascend-debugger) break add_kernel
(ascend-debugger) run
(ascend-debugger) print idx
(ascend-debugger) x/10f a
代码2:Ascend Debugger基础使用命令。这是定位硬件级问题的关键工具。

图1:Ascend Debugger调试流程。硬件级调试需要系统性的断点设置和状态检查。
2.3 CPU/NPU孪生调试策略
孪生调试是昇腾平台特有的调试技术,同一份代码可以在CPU上模拟运行,也可以在NPU上真实运行,通过对比结果快速定位问题。
// CPU/NPU孪生调试示例
#define CPU_SIMULATION 1 // 切换开关
#if CPU_SIMULATION
#include "ascend_c_cpu_sim_api.h" // CPU模拟头文件
#else
#include "ascend_c_runtime_api.h" // NPU运行时头文件
#endif
int main() {
#if CPU_SIMULATION
ascendCpuSimInit(); // 初始化CPU模拟环境
printf("运行在CPU模拟模式\n");
#else
printf("运行在NPU硬件模式\n");
#endif
// 统一的算子调用逻辑
float* h_a, *h_b, *h_c;
int len = 1024;
// 分配和初始化数据
// ... 数据准备代码
// 调用算子
add_host(h_a, h_b, h_c, len);
#if CPU_SIMULATION
ascendCpuSimDestroy(); // 清理CPU模拟环境
#endif
return 0;
}
代码3:CPU/NPU孪生调试实现。通过编译开关切换运行环境。
个人实践心得:在复杂算子开发中,我通常采用"先在CPU模拟环境调试逻辑,后在NPU环境验证性能"的策略。这种方法能够将逻辑错误与硬件适配问题分离,大幅提升调试效率。特别是对于内存访问模式复杂的算子,CPU环境的确定性调试能力至关重要。
3 性能分析工具深度掌握
3.1 msProf工具全解析
msProf是昇腾平台专业的性能分析工具,可以采集和分析算子运行的关键性能指标。
# 基础性能数据采集
msprof op --application ./my_operator --output ./profiler_result --duration 10
# 指定采集特定算子
msprof op --kernel-name "add_matmul" --application ./my_operator
# 详细性能指标采集
msprof op --aic-metrics ArithmeticUtilization,Memory,L2Cache --application ./my_operator
# 生成HTML报告
ascend-profiler --report ./profiler_result --format html
代码4:msProf工具常用命令集。不同的参数组合满足不同层次的性能分析需求。
关键指标解读:
-
AI Core利用率:低于60%通常表示计算资源未充分利用
-
内存带宽利用率:接近100%表明存在内存瓶颈
-
L2缓存命中率:低命中率需要优化数据局部性
-
流水线利用率:衡量指令级并行效率
3.2 性能瓶颈识别与分类
根据性能数据特征,可以将性能瓶颈分为三大类,每类有独特的识别模式和优化策略。
class PerformanceAnalyzer:
"""性能瓶颈分析工具类"""
def __init__(self, profiler_data):
self.data = profiler_data
self.bottleneck_type = None
def analyze_bottleneck(self):
"""综合分析性能瓶颈类型"""
metrics = self.extract_metrics()
if metrics['memory_utilization'] > 0.85 and metrics['compute_utilization'] < 0.6:
self.bottleneck_type = "内存瓶颈"
return self.analyze_memory_bottleneck()
elif metrics['compute_utilization'] < 0.5 and metrics['memory_utilization'] < 0.6:
self.bottleneck_type = "计算瓶颈"
return self.analyze_compute_bottleneck()
elif metrics['scheduling_overhead'] > metrics['computation_time'] * 0.3:
self.bottleneck_type = "调度瓶颈"
return self.analyze_scheduling_bottleneck()
else:
self.bottleneck_type = "混合瓶颈"
return self.analyze_mixed_bottleneck()
def extract_metrics(self):
"""从性能数据提取关键指标"""
return {
'memory_utilization': self.data.get('memory_bandwidth_ratio', 0),
'compute_utilization': self.data.get('ai_core_utilization', 0),
'scheduling_overhead': self.data.get('scheduling_latency', 0),
'computation_time': self.data.get('computation_duration', 0)
}
def generate_optimization_suggestions(self):
"""基于瓶颈类型生成优化建议"""
suggestions = {
"内存瓶颈": [
"优化数据局部性,增加数据复用",
"调整Block大小减少全局内存访问",
"使用共享内存缓存频繁访问的数据"
],
"计算瓶颈": [
"增加计算强度,减少内存操作比例",
"使用向量化指令提升并行度",
"优化循环展开策略"
],
"调度瓶颈": [
"调整线程块大小,减少调度开销",
"优化网格布局,提高负载均衡",
"减少核函数启动次数"
]
}
return suggestions.get(self.bottleneck_type, ["需要进一步分析具体瓶颈"])
代码5:性能瓶颈自动分析工具。帮助快速识别和分类性能问题。
3.3 高级性能可视化
msProf配合MindStudio可以生成多种可视化图表,直观展示性能特征。

图2:性能可视化分析流程。通过Roofline模型识别瓶颈类型。
Roofline模型分析是性能优化的核心工具,它帮助回答关键问题:当前算子是计算瓶颈还是内存瓶颈?离硬件理论性能上限还有多远?在我的实践中,通过Roofline分析可以避免盲目优化,将精力集中在真正的瓶颈上。
4 常见调试场景与解决方案
4.1 内存对齐与连续性问题的调试
内存对齐是昇腾平台上最常见的问题之一,不正确的内存访问会导致性能下降甚至运行时错误。
@triton.jit
def aligned_memory_kernel(
x_ptr, y_ptr, output_ptr, n_elements,
BLOCK_SIZE: tl.constexpr
):
pid = tl.program_id(axis=0)
block_start = pid * BLOCK_SIZE
offsets = block_start + tl.arange(0, BLOCK_SIZE)
mask = offsets < n_elements
# 调试技巧1:检查内存地址对齐
# 在真实场景中,可能需要手动确保对齐
if pid == 0:
tl.device_print("第一个Block的偏移量: ", offsets[0])
# 强制对齐访问 - 实际工程中的技巧
# 方法:调整偏移量确保对齐边界
aligned_offsets = (offsets // 16) * 16 # 16字节对齐
aligned_mask = aligned_offsets < n_elements
# 使用方法1:直接使用对齐后的偏移量
x_aligned = tl.load(x_ptr + aligned_offsets, mask=aligned_mask, other=0.0)
y_aligned = tl.load(y_ptr + aligned_offsets, mask=aligned_mask, other=0.0)
# 或者方法2:使用非对齐加载但接受性能损失
x_unaligned = tl.load(x_ptr + offsets, mask=mask, other=0.0)
y_unaligned = tl.load(y_ptr + offsets, mask=mask, other=0.0)
# 对比两种方式的性能差异
output_aligned = x_aligned + y_aligned
output_unaligned = x_unaligned + y_unaligned
# 存储结果 - 根据调试结果选择最佳方案
tl.store(output_ptr + offsets, output_unaligned, mask=mask)
def debug_memory_alignment():
"""调试内存对齐问题"""
size = 1000 # 特意设置非对齐大小
x = torch.rand(size, device='npu', dtype=torch.float32)
# 检查张量是否连续和对齐
print(f"张量是否连续: {x.is_contiguous()}")
print(f"数据指针: {x.data_ptr()}")
print(f"指针对齐检查: {x.data_ptr() % 16 == 0}")
# 强制对齐分配
def allocate_aligned_tensor(size, alignment=16):
# 实际项目中可能需要自定义分配器确保对齐
original = torch.rand(size, device='npu', dtype=torch.float32)
if original.data_ptr() % alignment == 0:
return original
else:
# 创建新张量并复制数据,期望获得对齐内存
aligned = torch.empty_like(original)
aligned.copy_(original)
return aligned
x_aligned = allocate_aligned_tensor(size)
print(f"对齐后指针: {x_aligned.data_ptr()}")
print(f"对齐后检查: {x_aligned.data_ptr() % 16 == 0}")
return x_aligned
代码6:内存对齐调试技巧。包括地址检查、强制对齐等方法。
实战经验:在处理内存对齐问题时,我总结出"检测-修复-验证"的三步法:
-
检测阶段:使用
tl.device_print输出关键地址信息,验证对齐状态 -
修复阶段:通过调整偏移量或使用自定义内存分配器确保对齐
-
验证阶段:对比修复前后的性能数据,确认优化效果
4.2 Atomic操作问题的调试与解决
Atomic操作在昇腾平台上的支持与GPU存在差异,不正确的使用会导致结果错误或性能问题。
@triton.jit
def debug_atomic_operations(
input_ptr, output_ptr, n_elements,
BLOCK_SIZE: tl.constexpr
):
pid = tl.program_id(axis=0)
block_start = pid * BLOCK_SIZE
offsets = block_start + tl.arange(0, BLOCK_SIZE)
mask = offsets < n_elements
input_data = tl.load(input_ptr + offsets, mask=mask, other=0.0)
# 方法1:使用reduce替代atomic操作(推荐)
local_sum = tl.sum(input_data) # 在Block内进行reduce操作,减少global atomic
if pid == 0:
# 只在第一个线程执行global atomic
tl.atomic_add(output_ptr, local_sum)
# 方法2:分阶段reduce,避免冲突
# 第一步:Block内reduce
block_reduced = tl.reduce(input_data, axis=0, op=tl.sum)
# 第二步:使用单个atomic更新全局内存
if tl.program_id(axis=0) == 0 and tl.program_id(axis=1) == 0:
current = tl.load(output_ptr)
tl.store(output_ptr, current + block_reduced)
def test_atomic_operations():
"""测试atomic操作的替代方案"""
size = 1024
input_data = torch.ones(size, device='npu', dtype=torch.float32)
output_data = torch.zeros(1, device='npu', dtype=torch.float32)
# 测试标准atomic操作
try:
# 标准atomic实现可能在某些环境下有问题
standard_output = atomic_operation(input_data, output_data.clone())
print("标准atomic操作成功")
except Exception as e:
print(f"标准atomic操作失败: {e}")
# 回退到reduce方案
alternative_output = reduce_based_operation(input_data, output_data.clone())
print("使用reduce方案替代")
return alternative_output
return standard_output
代码7:Atomic操作调试与替代方案。通过reduce操作减少冲突。
4.3 Block Size优化调试策略
Block Size的选择对性能有决定性影响,需要系统化的调试方法。
class BlockSizeOptimizer:
"""Block Size自动优化器"""
def __init__(self, device='npu'):
self.device = device
self.performance_records = []
def find_optimal_blocksize(self, kernel_func, input_sizes, max_trials=20):
"""自动寻找最优Block Size"""
best_configs = {}
for size in input_sizes:
print(f"优化数据规模: {size}")
best_time = float('inf')
best_bs = 64 # 默认最小大小
# 测试不同的Block Size
for block_size in [64, 128, 256, 512, 1024, 2048]:
if block_size > size: # 避免过大的Block Size
continue
try:
# 准备测试数据
input_data = torch.rand(size, device=self.device)
output_data = torch.empty_like(input_data)
# 计算网格大小
grid_size = (triton.cdiv(size, block_size),)
# 性能测试
start_time = time.time()
for _ in range(100): # 多次测量取平均
kernel_func[grid_size](input_data, output_data, size, BLOCK_SIZE=block_size)
torch.npu.synchronize()
avg_time = (time.time() - start_time) / 100
# 记录性能
self.performance_records.append({
'size': size, 'block_size': block_size, 'time': avg_time
})
# 更新最优配置
if avg_time < best_time:
best_time = avg_time
best_bs = block_size
print(f" 块大小 {block_size}: 耗时 {avg_time:.6f}s ✓")
else:
print(f" 块大小 {block_size}: 耗时 {avg_time:.6f}s")
except Exception as e:
print(f" 块大小 {block_size} 失败: {e}")
continue
best_configs[size] = best_bs
print(f"最优块大小: {best_bs}, 最佳耗时: {best_time:.6f}s\n")
return best_configs
def visualize_optimization(self):
"""可视化优化结果"""
# 实现可视化代码,展示不同Block Size的性能对比
pass
代码8:Block Size自动优化器。系统化测试不同配置的性能。
5 企业级实战案例
5.1 大规模矩阵乘法调试案例
矩阵乘法是深度学习中最核心的运算之一,其调试过程具有典型性。
@triton.autotune(
configs=[
triton.Config({'BLOCK_M': 128, 'BLOCK_N': 256, 'BLOCK_K': 64}, num_stages=3, num_warps=8),
triton.Config({'BLOCK_M': 64, 'BLOCK_N': 256, 'BLOCK_K': 32}, num_stages=4, num_warps=4),
triton.Config({'BLOCK_M': 128, 'BLOCK_N': 128, 'BLOCK_K': 32}, num_stages=3, num_warps=4),
],
key=['M', 'N', 'K']
)
@triton.jit
def debug_matmul_kernel(
a_ptr, b_ptr, c_ptr,
M, N, K,
stride_am, stride_ak, stride_bk, stride_bn, stride_cm, stride_cn,
BLOCK_M: tl.constexpr, BLOCK_N: tl.constexpr, BLOCK_K: tl.constexpr
):
# 程序ID计算
pid_m = tl.program_id(0)
pid_n = tl.program_id(1)
# 调试点1:验证网格划分
if pid_m == 0 and pid_n == 0:
tl.device_print(f"网格大小: ({tl.num_programs(0)}, {tl.num_programs(1)})")
tl.device_print(f"块大小: M={BLOCK_M}, N={BLOCK_N}, K={BLOCK_K}")
# 分块计算
offs_m = pid_m * BLOCK_M + tl.arange(0, BLOCK_M)
offs_n = pid_n * BLOCK_N + tl.arange(0, BLOCK_N)
offs_k = tl.arange(0, BLOCK_K)
# 累加器初始化
acc = tl.zeros((BLOCK_M, BLOCK_N), dtype=tl.float32)
# K维度分块循环
for k in range(0, tl.cdiv(K, BLOCK_K)):
k_base = k * BLOCK_K
# 调试点2:验证内存访问
if pid_m == 0 and pid_n == 0 and k == 0:
tl.device_print(f"K分块 {k}: 基准偏移={k_base}")
# 加载A的分块
a_ptrs = a_ptr + offs_m[:, None] * stride_am + (k_base + offs_k[None, :]) * stride_ak
a_mask = (offs_m[:, None] < M) & ((k_base + offs_k[None, :]) < K)
a_chunk = tl.load(a_ptrs, mask=a_mask, other=0.0)
# 加载B的分块
b_ptrs = b_ptr + (k_base + offs_k[:, None]) * stride_bk + offs_n[None, :] * stride_bn
b_mask = ((k_base + offs_k[:, None]) < K) & (offs_n[None, :] < N)
b_chunk = tl.load(b_ptrs, mask=b_mask, other=0.0)
# 调试点3:检查NaN值
tl.device_assert(tl.all(a_chunk == a_chunk), "A矩阵检测到NaN")
tl.device_assert(tl.all(b_chunk == b_chunk), "B矩阵检测到NaN")
# 矩阵乘积累加
acc += tl.dot(a_chunk, b_chunk)
# 调试点4:监控累加器状态
if k % 10 == 0 and pid_m == 0 and pid_n == 0:
tl.device_print(f"K分块 {k} 完成, 累加器范围: [{tl.min(acc)}, {tl.max(acc)}]")
# 存储结果
c_ptrs = c_ptr + offs_m[:, None] * stride_cm + offs_n[None, :] * stride_cn
c_mask = (offs_m[:, None] < M) & (offs_n[None, :] < N)
tl.store(c_ptrs, acc, mask=c_mask)
# 调试点5:验证结果写入
if pid_m == 0 and pid_n == 0:
tl.device_print("结果写入完成")
def debug_large_matmul():
"""大规模矩阵乘法调试"""
M, N, K = 2048, 2048, 2048
a = torch.rand((M, K), device='npu', dtype=torch.float32)
b = torch.rand((K, N), device='npu', dtype=torch.float32)
c = torch.zeros((M, N), device='npu', dtype=torch.float32)
# 运行调试内核
grid = (triton.cdiv(M, 128), triton.cdiv(N, 256))
debug_matmul_kernel[grid](a, b, c, M, N, K,
a.stride(0), a.stride(1),
b.stride(0), b.stride(1),
c.stride(0), c.stride(1),
BLOCK_M=128, BLOCK_N=256, BLOCK_K=64)
# 验证结果正确性
expected = torch.matmul(a.cpu(), b.cpu()).to('npu')
error = torch.max(torch.abs(c - expected))
print(f"最大误差: {error.item()}")
return c
代码9:矩阵乘法调试内核。包含多个关键调试点。
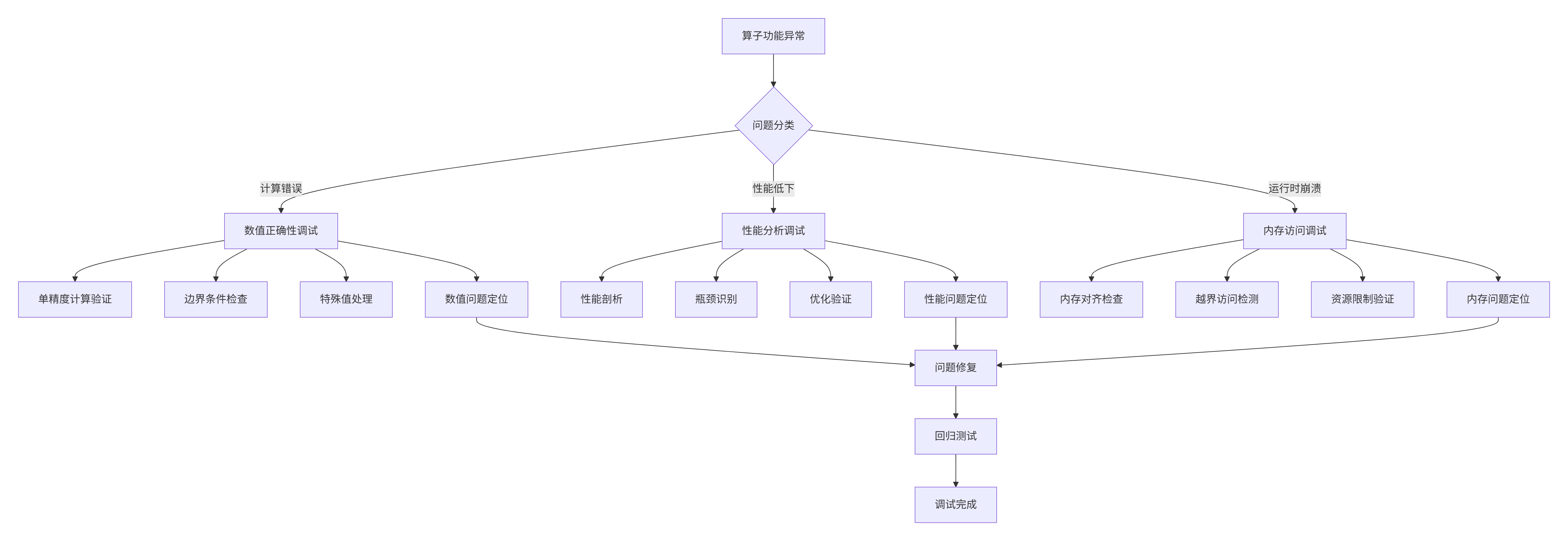
5.2 高级调试技巧:分层调试策略
对于复杂算子,采用分层调试策略可以系统化地定位问题。

图3:分层调试策略。针对不同类型问题采用专门的调试方法。
6 调试工具的未来发展趋势
6.1 AI辅助调试技术
随着AI技术的发展,智能化调试工具正在成为趋势。
class AIDebugAssistant:
"""AI辅助调试助手"""
def __init__(self, model_path=None):
self.performance_model = self.load_performance_model(model_path)
self.debug_knowledge_base = self.build_knowledge_base()
def analyze_performance_issue(self, kernel_code, profiler_data):
"""智能分析性能问题"""
# 提取代码特征
code_features = self.extract_code_features(kernel_code)
# 匹配已知问题模式
issue_patterns = self.match_issue_patterns(code_features, profiler_data)
# 生成调试建议
suggestions = self.generate_suggestions(issue_patterns)
return {
'issue_type': issue_patterns['type'],
'confidence': issue_patterns['confidence'],
'suggestions': suggestions,
'reference_cases': self.find_similar_cases(issue_patterns)
}
def extract_code_features(self, kernel_code):
"""从代码中提取特征"""
features = {}
# 分析内存访问模式
features['memory_access_pattern'] = self.analyze_memory_access(kernel_code)
# 分析计算强度
features['compute_intensity'] = self.calculate_compute_intensity(kernel_code)
# 分析并行度
features['parallelism'] = self.analyze_parallelism(kernel_code)
return features
def match_issue_patterns(self, features, profiler_data):
"""匹配已知问题模式"""
# 基于特征匹配问题模式
patterns = []
# 内存瓶颈模式
if (features['memory_access_pattern'] == 'random' and
profiler_data['memory_bandwidth_utilization'] > 0.8):
patterns.append({
'type': 'memory_bottleneck',
'confidence': 0.85,
'suggestions': ['优化数据局部性', '使用共享内存缓存']
})
# 计算瓶颈模式
if (features['compute_intensity'] < 10 and
profiler_data['compute_utilization'] < 0.6):
patterns.append({
'type': 'compute_bottleneck',
'confidence': 0.78,
'suggestions': ['增加计算强度', '使用向量化指令']
})
return patterns[0] if patterns else {'type': 'unknown', 'confidence': 0.0}
代码10:AI辅助调试助手。智能化识别性能问题模式。
6.2 云原生调试生态
云原生技术正在改变调试工具的使用方式,提供更强大的协作和资源共享能力。
7 总结与实战建议
7.1 核心调试方法论总结
基于多年在昇腾平台上的调试经验,我总结出Triton算子调试的核心方法论:
-
渐进式调试:从简单案例开始,逐步增加复杂度
-
分层验证:先验证功能正确性,再优化性能
-
工具协同:结合使用多种调试工具,互相验证
-
数据驱动:基于性能数据做出优化决策,避免盲目调优
7.2 实战调试检查表
在实际项目中,我使用以下检查表系统化地进行调试工作:
功能正确性检查
-
[ ] 单精度计算结果与参考实现一致
-
[ ] 边界条件处理正确
-
[ ] 特殊值(NaN、Inf)处理合理
-
[ ] 内存访问无越界
性能优化检查
-
[ ] 计算单元利用率 > 60%
-
[ ] 内存带宽利用率合理(60%-90%)
-
[ ] 缓存命中率优化
-
[ ] 流水线利用率充分
稳定性检查
-
[ ] 长时间运行无内存泄漏
-
[ ] 大规模数据测试通过
-
[ ] 异常处理机制健全
7.3 未来展望
随着昇擎生态的不断发展,Triton调试工具也将持续进化。我认为未来调试技术发展的重点方向包括:
-
智能化调试:AI技术能够自动识别问题模式并提供修复建议
-
可视化调试:更直观的性能数据可视化和问题定位
-
协同调试:支持多开发者在线协作调试复杂算子
-
云原生调试:利用云平台资源实现大规模分布式调试
参考链接
官方介绍
昇腾训练营简介:2025年昇腾CANN训练营第二季,基于CANN开源开放全场景,推出0基础入门系列、码力全开特辑、开发者案例等专题课程,助力不同阶段开发者快速提升算子开发技能。获得Ascend C算子中级认证,即可领取精美证书,完成社区任务更有机会赢取华为手机,平板、开发板等大奖。
报名链接: https://www.hiascend.com/developer/activities/cann20252#cann-camp-2502-intro
期待在训练营的硬核世界里,与你相遇!
更多推荐




所有评论(0)